锂电高熵磷基合金负极
研究简介
引入多种金属元素制备高熵磷基合金,在保持低成本和高理论容量的同时,提升磷元素的稳定性和导电性。然而,金属选择和成分设计缺乏合理的原则。本文基于原子电负性、氧化还原相容性和M─P键长分布,系统地评估了13种金属元素。分析表明,等价电荷体系表现出较高的取代相容性,“软”阳离子可以有效调控晶格应力,从而扩大取代比例。结合锂化电位、理论容量、原料成本和导电性等关键指标,确定Si、Ge、Sn、Sb、Cu和Zn为最优元素。通过精确的化学计量控制,成功制备了单相Cu2Ge2Si2SnSb6Zn6P24。原位XRD表征进一步证实了其在锂化/脱锂过程中可逆的结构演变。值得注意的是,它展现出卓越的电化学性能,包括92%的初始库仑效率,300次循环后容量保持率超过1000mAhg,在13mAcm−2电流密度下循环150次后容量保持率仍达570mAhg−1,远超传统的磷基负极和商用Si/C负极,展现出卓越的倍率性能。此外,其优异的振实密度和电导率进一步证明了其优于现有负极材料的优势。
图文导读

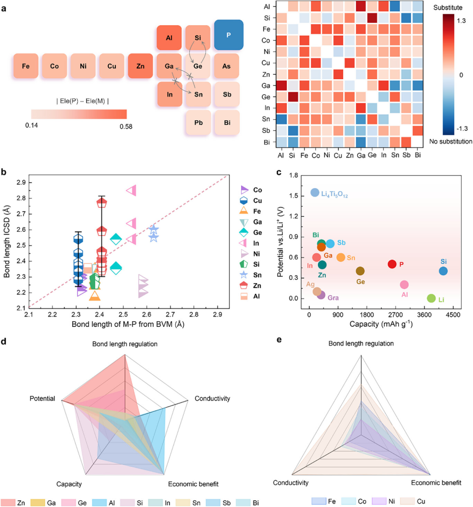
图1.高熵磷基材料的合理元素筛选a)左图:磷与元素周期表元素之间的电负性差异(Δχ,颜色标尺)。右图:以对数刻度(以10为底)显示的离子对的取代趋势。正值(红色)表示相互取代相容,而负值(蓝色)表示不取代相容。b)实验M─P键长(来自ICSD)与键价模型(BVM)计算的理论值。垂直偏差越大,阳离子软度越高。c)常见负极材料的理论比容量和嵌锂电位。红色区域标记了快速充电的最佳电位范围。d)锂活性元素的多参数评估,包括M─P键长分布(ΔL)、本征电导率(σ)、原材料成本(C)、理论容量(Q)和嵌锂电位(V)。e)惰性元素的多参数评估,包括M─P键长分布(ΔL)、本征电导率(σ)、原材料成本(C)

图2. 高熵磷化物的合成及熵值调控机理a)机械球磨合成高熵合金示意图:通过高能球磨将金属粉末(Zn、Sb、Si、Sn、Ge、Cu)与红磷合金化。b)多组分磷化物的构型熵计算(左)和XRD相演变(右)。c)基于(b)XRD图谱和各种磷化物合金构型熵计算的相演变示意图,显示了各组分的数量/化学计量和熵值。多边形的边数表示组分的数量。

图3. 高熵磷化物(HEM)的表征与性能分析a)HEM的Rietveld精修XRD图和晶体结构示意图。b)HEM的HRTEM图和相应的EDS元素映射(Zn,Sb,Si,Sn,Ge,Cu,P)。c)HEM||Li半电池在0.25mAcm−2下的长期循环性能。d)在1mAcm−2电流密度下,不同负载水平(1、3和4mAhcm−2)的HEM||Li半电池的面积容量比较。e)不同电流密度(1、5和13mAcm−2)下HEM||Li半电池的高倍率循环稳定性。f)文献中HEM与传统磷化物的倍率性能比较。

图4. 高熵磷基材料(HEM)的锂化/脱锂机理a)HEM在锂化/脱锂过程中的原位XRD图谱。b)HEM中主要衍射峰的演变。c)锂化/脱锂过程中Li3P的相演变。d)锂化/脱锂过程中Li3Sb和Li15Ge4的相演变。e)锂化/脱锂过程中Li22Sn5、Li22Si5和LiZn的相演变

图5. HEM与传统商用材料物理和电化学性能对比a)振动密度对比:以1g质量为基准,HEM材料与石墨、钛酸锂、Si/C等商用负极材料的振动密度对比。b)HEM材料与商用Si/C负极材料的电导率测试结果。c)HEM与商用Si/C首次循环充放电曲线对比。d)截面形貌分析:电流密度0.5mAcm−2、面积容量3mAhcm−2时HEM与商用Si/C电极的SEM截面像。e)电极厚度与活性物质质量对比:面积容量3mAhcm−2时HEM与商用Si/C电极的厚度与活性物质质量分析。f)电极总体积容量对比:面积容量3mAhcm−2时,HEM与商用Si/C电极基于整个电极体积的体积容量对比。g)电流密度为0.5、1、2、3、4、5、6、7和8mAcm−2时HEM的充放电曲线。h)不同电流密度下商用Si/C的充放电曲线。i)HEM和商用Si/C的Log(i)与log(v)关系图。
研究结论
本研究通过原子电负性分析、氧化还原相容性以及基于键价模型(BVM)的M─P键长分布,系统地筛选了13种金属元素。值得注意的是,我们揭示了Si4+-Ge4+-Sn4+等价电荷体系中较高的相互取代概率,并证明Cu2+/Zn2+等软阳离子可以有效调节晶格应力以扩大取代比例。此外,通过评估锂化电位、理论容量、原材料成本和电导率,我们确定了Si、Ge、Sn、Sb、Cu和Zn为最佳元素。为了探究熵效应,机械球磨实现了从三元到七元体系的熵演化研究,阐明了构型熵控制与化学计量优化之间的协同作用。结果,成功合成了单相高熵材料Cu2Ge2Si2Sn6Sb6Zn6P24(ΔSconfig=1.52R)。通过XRD、Rietveld细化和HRTEM进行结构表征,证实了其R-3m空间群具有均匀的元素分布。进一步的原位XRD分析揭示了锂化/脱锂过程中的多步骤合金化机制和结构可逆性。值得注意的是,该材料表现出优异的循环稳定性和快速充电性能:初始库仑效率为92%,300次循环后容量仍大于1000mAhg-1。其振实密度和电子电导率显著超过商用Si/C,而倍率性能则超过了已报道的低组分磷化物和Si/C基准。总之,这项工作强调了吉布斯自由能最小化在高熵材料设计中的关键作用,为未来发展提供了坚实的理论框架。我们通过战略性地优化成分和结构实现了性能提升,为下一代高能量密度电池铺平了道路。
