通过降低LUMO能级实现吩嗪基正极材料用于高质量负载和低温锌有机电池
研究简介
有机小分子电极材料因其结构可调、环境友好和可持续发电的特性,被认为是极具前景的水系锌离子电池(AZIB)正极材料。然而,容量衰减快、动力学缓慢阻碍了其实际应用,尤其是在高质量负载和低温条件下。本研究设计合成了两种具有不同羰基数量的共轭小分子氮杂环二酮(PZPQ)、氮杂环四酮(PZDPQ)。此外,引入吸电子羰基降低了吩嗪的最低未占据分子轨道(LUMO)的能级,扩展了π共轭体系,从而提高了PZDPQ的电压、容量和氧化还原动力学。因此,用于AZIBs的PZDPQ正极材料在0.2Ag−1时表现出340mAhg−1的高容量,8000次循环后容量保持率为97.8%,并且具有优异的倍率性能(200mAhg−1,10Ag−1),即使在49mgcm−2的高质量负载和-40°C的低温下也能有效发挥作用。通过原位石英晶体微天平的进一步机理研究表明,完全共轭的分子构型可以实现可逆的Zn2+/H3O+协同储存。
图文导读

图1.PZPQ和PZDPQ的结构表征。(a)合成路线(b)FT-IR。(c)固态13CNMR。(d)EPR。(e)XRD。(f)PZ、PZPQ和PZDPQ的能带结构。(g)PZPQ和PZDPQ的化学结构和静电势(ESP)。

图2.PZ、PZPQ和PZDPQ的电化学性能。(a)0.4mVs−1时的CV曲线。(b)0.2Ag−1时的GCD曲线。(c)PZPQ和PZDPQ在1Ag−1时的循环稳定性。(d)PZPQ和PZDPQ的倍率性能。(e)PZDPQ在0.2至10Ag−1不同电流下的GCD曲线。(f)PZDPQ在10Ag−1时的循环性能。

图3. (a)不同质量负载下PZDPQ在0.2Ag−1下的GCD曲线。(b)质量负载为9mgcm−2的PZDPQ的倍率性能。ZOB的质量负载(c)和面积容量(d)与已报道的有机正极的比较。PZDPQ的循环性能(e)在5Ag−1时质量负载为9mgcm−2,(f)在1Ag−1时质量负载为28mgcm−2。

图4.(a)PZDPQ在-20℃下的倍率性能。(b)不同电流密度下PZDPQ的倍率GCD曲线。(c)PZDPQ在2Ag−1和-20℃下的长循环稳定性。(d)PZDPQ在1Ag−1和-40℃下的长循环稳定性。

图5.(a)PZDPQ和(b)PZPQ在不同扫描速率下的CV曲线。(c)PZDPQ和(d)PZPQ的log(i)和log(v)之间的拟合线性关系。(e)PZPQ和PZDPQ的GITT曲线。(f)通过GITT计算出的PZPQ和PZDPQ的离子扩散系数。(g)1.0mV s−1时的赝电容贡献。(h)不同扫描速率下PZDPQ的电容贡献。

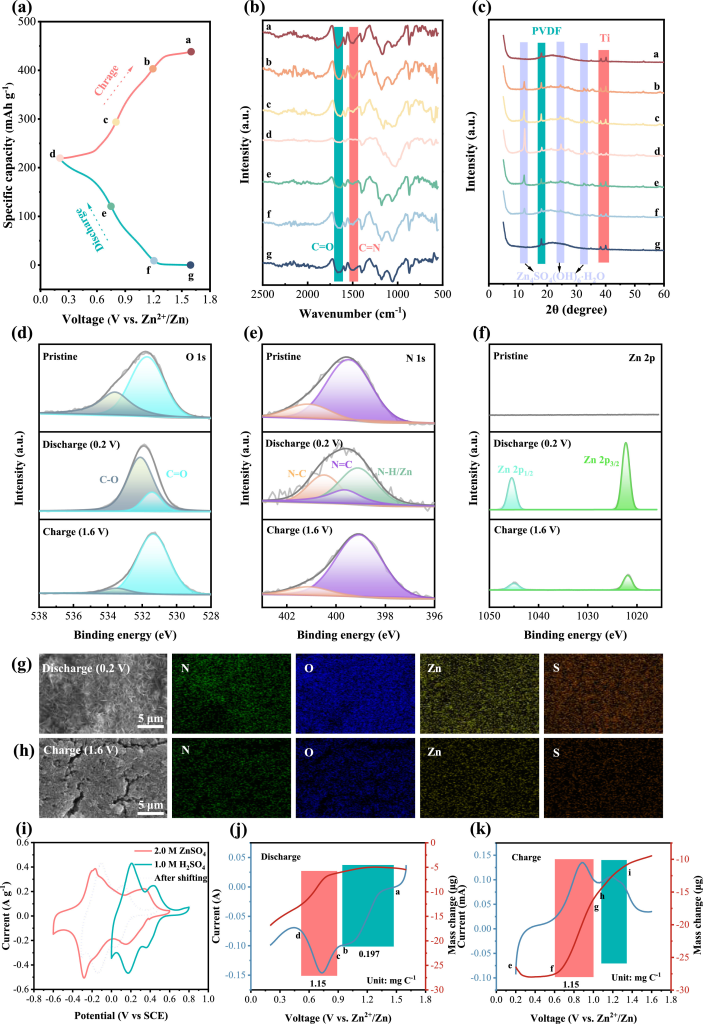
图6.(a)PZDPQ 正极的充电/放电电压曲线。(b)原位 FT-IR。(c)充电/放电过程中 PZDPQ 电极的原位 XRD 图案。不同充电/放电状态下 (d) O 1s、(e) N 1s 和 (f) Zn 2p 的原位高分辨率 XPS 光谱。完全放电 (j) 和充电状态 (h) 下的 PZDPQ 电极的 SEM 图像。(i)分别通过三电极系统测量的 1.0 M H2SO4 水性电解质和 2.0 M ZnSO4 水性电解质中 0.2 mV s−1 的 PZDPQ 的 CV 曲线。虚线表示在 1.0 M H2SO4/H2O 中的相应 CV 曲线,经过移动以模拟在 pH 约为 4.5 的稀 H2SO4 电解质中的作用。 PZDPQ在放电(j)和充电(k)过程中的EQCM测试结果。
研究结论
吸电子羰基引入分子结构导致LUMO能级降低、π共轭结构扩展,从而显著提高放电电压和容量,并加速电荷转移。利用这些分子的结构优势,PZDPQ正极在0.2Ag−1时表现出340mAhg−1的大容量,优异的倍率性能(10Ag−1时为200mAhg−1),在10Ag−1下具有8000次循环的出色循环性能。令人惊讶的是,增强的电子电导率和离子传输动力学也使PZDPQ在高质量负载(2-49mgcm−2)和低温(-20°C和-40°C)下表现良好。机理分析表明C=O和C=N活性位点上均发生了氧化还原过程,并且PZDPQ电极中Zn2+和H3O+共同存储。这项工作通过设计具有高电子和离子电导率的共轭分子结构,为高性能AZIB的光明实用前景铺平了道路。
