螯合和界面工程在自修复水系锌电池中的应用
研究简介
水系锌离子电池(AZIB)在电网规模储能方面前景广阔,但其存在由枝晶生长、析氢和腐蚀引起的锌负极不稳定性问题。本研究引入天然二肽L-肌肽(L-C) 作为电解液添加剂,以解决这些挑战,L-肌肽兼具离子螯合和锌吸附的双重功能。研究表明,L-C可以通过强配位键取代水分子来调节Zn2+溶剂化结构。同时,L-C可以优先吸附在锌表面,引导锌沿(101)面均匀沉积,并形成动态保护层,从而动态修复界面缺陷。这种自修复能力使短路的锌负极能够恢复超过2000小时的稳定循环,而预先划伤的表面在循环过程中也能完全恢复。这些协同机制使Zn||Zn对称电池实现了卓越的循环稳定性(1mAcm−2、1mAhcm−2时循环稳定性超过5400小时)和高倍率耐久性(5mAcm−2、5mAhcm−2时循环稳定性超过1100小时)。全电池与NH4V4O10(NHVO)正极配对,在5Ag−1电流密度下循环2000次后仍保留82.26%的容量,彰显了其实用可行性。仿生溶剂化-界面双调控策略为设计环保、高性能的AZIB提供了一种通用方法。
图文导读

图示1. 有/无 L-C的Zn2+溶剂化结构、沉积行为和自修复界面过程的示意图。

图1. a)L-C的ESP映射。b)Zn2+-H2O和Zn2+-L-C的结合能;c)H2O-H2O和H2O-L-C的结合能。d)四种电解液体系的MD模拟快照和水合Zn2+的局部溶剂化结构。e)ZnSO4和L-C/ZnSO4的模拟RDF;f)Zn(OTf)2和L-C/Zn(OTf)2的模拟RDF。g)ZnSO4和L-C/ZnSO4的1HNMR光谱;h)Zn(OTf)2和L-C/Zn(OTf)2的1HNMR光谱。i)ZnSO4和L-C/ZnSO4的67ZnNMR光谱;j)Zn(OTf)2和L-C/Zn(OTf)2的67ZnNMR光谱。

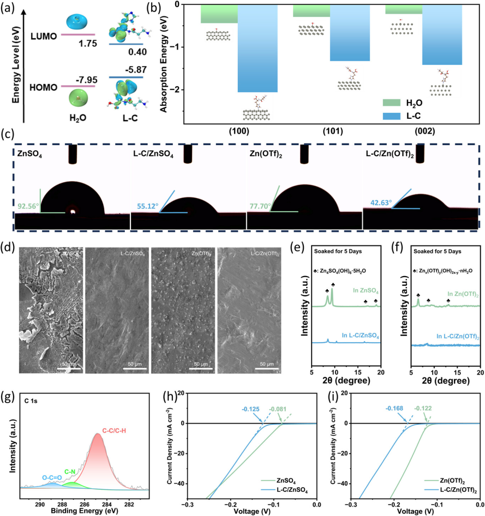
图2. a)H2O和L-C的LUMO和HOMO等值面。b)H2O和L-C在Zn(100)、(101)、(002)面上的吸附模式及相应的吸附能。c)四种电解液对锌负极的接触角测试。d)在不同电解液中浸泡5天的锌负极的SEM图像。在e)ZnSO4和L-C/ZnSO4;f)Zn(OTf)2和L-C/Zn(OTf)2中浸泡5天的锌负极的XRD图谱。g)在L-C/ZnSO4中浸泡的锌负极的C1sXPS光谱。h)ZnSO4和L-C/ZnSO4;i)Zn(OTf)2和L-C/Zn(OTf)2中的LSV曲线。

图3. 对称电池的循环性能,a)ZnSO4和L-C/ZnSO4;b)Zn(OTf)2和L-C/Zn(OTf)2在1mAcm−2和1mAhcm−2下的性能。对称电池的循环性能,c)ZnSO4和L-C/ZnSO4;d)Zn(OTf)2和L-C/Zn(OTf)2在5mAcm−2和5mAhcm−2下的性能。Zn||Zn对称电池的倍率性能,e)ZnSO4和L-C/ZnSO4;f)Zn(OTf)2和L-C/Zn(OTf)2在0.5至10mAcm−2的不同电流密度和1mAhcm−2的比面积容量下的性能。Zn||Cu半电池的循环性能,g)ZnSO4和L-C/ZnSO4;h)1mAcm−2和1mAhcm−2下的Zn(OTf)2和L-C/Zn(OTf)2。

图4. Zn||Zn对称电池的CA曲线,其中a)ZnSO4和L-C/ZnSO4;b)Zn(OTf)2和L-C/Zn(OTf)2,过电位为−150mV。Zn||Cu半电池的循环伏安图,其中c)ZnSO4和L-C/ZnSO4;d)Zn(OTf)2和L-C/Zn(OTf)2。e)四种不同电解液中Zn负极经过5次循环后的SEM图像。四种不同电解液中Zn负极经过5次循环后的XRD图案f)ZnSO4和L-C/ZnSO4;g)Zn(OTf)2和L-C/Zn(OTf)2。h)ZnSO4和L-C/ZnSO4电解液中Zn负极经过100次循环后的XRD图案和i)SEM图像。j)L-C/ZnSO4和k)L-C/ZnSO4电解液中短路后锌负极的循环性能。表面带有字母“L”的锌负极的循环性能:l)ZnSO4和L-C/ZnSO4;m)Zn(OTf)2和L-C/Zn(OTf)2电解液循环10次,插图显示了循环前后锌负极的相应光学图

图5. Zn||NHVO全电池在电流密度a)5Ag−1;b)1Ag−1下的长期循环性能。c)扫描速率为0.2mVS−1时第二次循环的循环伏安图。d)Zn||NHVO全电池在两种不同电解液中的倍率性能。e)含L-C和f)不含L-C的Zn||NHVO全电池在0.1至5Ag−1不同电流密度下的充放电曲线。
研究结论
本研究中L-C被证明是一种多功能电解液添加剂,能够解决AZIB中枝晶增殖、析氢反应(HER)和界面不稳定性等关键挑战。理论和实验分析证实,L-C通过强配位键取代Zn2+溶剂化壳中的H2O,从而降低活性水的活性并抑制析氢。因此,水诱导的副反应被最小化,同时Zn2+的传输动力学得到增强。L-C可以优先吸附在(002)和(100)面上,将Zn沉积重定向至(101)面,并形成动态保护层,从而减轻枝晶生长和腐蚀。这些协同效应使Zn||Zn对称电池在ZnSO4和Zn(OTf)2电解液中均能实现卓越的稳定性(在1mAcm−2下分别为5400和4900小时),从而克服了盐特异性的限制。值得注意的是,L-C赋予了锌负极自修复功能,使短路的锌负极能够恢复超过2000小时的稳定循环。预划痕的锌负极在循环过程中表现出完全的表面修复,凸显了其修复界面缺陷的能力。采用NHVO正极的全电池在5Ag-1的电流密度下经过2000次循环后仍保留了82.26%的容量,证明了该策略的实用性。
