浸没式液冷电池系统
1、浸没式液冷系统的分类及原理
浸没式液冷广泛应用于电子设备中,是指将发热的电子元器件(如CPU、GPU、内存和硬盘等)整体或部分地直接浸没在装有非导电惰性流体介质中,实现循环散热的一种液冷方式。由于其具有冷却效率高,温度均匀性好等特点,逐渐开始应用于电池系统,包括电动车辆用电池系统与储能电池系统。与冷板式液冷类似,浸没式液冷系统也分为两个循环:一次侧循环和二次侧循环。
在一次侧循环中,室外冷却设备如冷却塔或冷水机组与热交换单元进行热交换,带走冷却液中的热量,在二次侧循环中,冷却液则与液冷箱内的发热器件进行热交换,将产生的热量传递给冷却液。通过两个循环的协同作用,浸没式液冷系统高效地将设备的热量散发出去,确保设备的稳定运行。
根据冷却液在循环散热过程中是否发生相变,分为单相浸没式液冷和双相浸没式液冷

1.1 单相浸没式液冷:液体通过液-液热交换器传递热量
(1)单相浸没式液冷采用具有高沸点的冷却液,如碳氢化合物(包括矿物油、植物油等)、硅基油。这些冷却液在吸收热量后仍能保持稳定的液态,从而确保了在现有泵、管道和散热设备(热交换器、冷却塔、冷水机组或干式冷却器等)中的安全应用。由于散热过程中冷却液几乎不蒸发,因此无需使用气密密封容器。
(2)根据冷却液的循环方式,单相浸没式液冷可分为泵驱动和自然对流两种类型,以泵驱动为主。
1.2 两相浸没式液冷:在遇热的情况下由液态转化为气态,然后通过冷凝器将气态冷却液转化回液态
(1)两相浸没式冷却与单相浸没式冷却区别在于:两相浸没式冷却液必须能够在受热时从液态变为气态,能够更有效地利用相变潜热进行散热,从而提高散热效率。
(2)两相浸没式液冷的冷却液以氟化液为主。
(3)两相浸没式液冷技术中,设备被完全浸没在装有低沸点冷却液的密闭罐体中,设备产生的热量被冷却液吸收后,冷却液的温度会升高至沸腾点,从而由液态变为气态。形成的蒸汽会从液体中上升,在罐体内形成气相区。当气相区的冷却液蒸汽与冷却器接触后,会凝结成液体并滴落回容器中,再次参与循环。同时,冷却器中被加热的冷却液则通过循环冷却系统将热量排出。
单相浸没式液冷比两相的应用范围大,成熟度高,主要是因为:单相浸没式冷却液价格相对低,部署成本低;风险相对较小。两相液冷在高充放电倍率下表现出优异的温控能力,可在减少系统介电流体用量时实现与单相方式相等的控温效果,有利于电池系统的轻量化。气液相变冷却的研究以实验为主,气液相变冷却涉及到气体产生与压力变化,在移动平台(如电动车)上使用的安全问题还需进一步研究论证。单相液体冷却则可以在多种环境条件下使用。
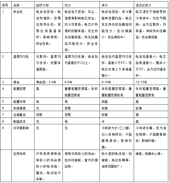
2 几种冷却系统的比较
电池组的冷却方式主要有自然冷却、风冷、液冷等。电动汽车用电池系统对电池包的密封要求较高,使用风冷系统难度较大,前期采用自然冷却的较多,液冷技术成熟后,逐渐采用液冷的居多。在2021年以前,风冷散热技术在储能市场上“一枝独秀”,防护采用舱级防护,近年来,冷板式液冷散热技术开始逐渐占据了市场的主导地位,这种方案不仅散热效率高,而且防护等级高,做到簇级或Pack级防护。全浸式液冷技术,由于成本较高,目前应用还相对较少。
表1 冷却系统技术路线比较

液冷系统的主要优点是冷板与电芯接触面之间的换热系数高,整体冷却速度快;相较于风冷系统,可使电芯处于比较恒定的环境温度中运行,同时液冷系统结构紧凑,所需占用空间较小,可在有限场地空间内提升储能容量。主要缺点:电池包内需部署比较复杂液体流道的导热冷板,整体的制冷循环系统及结构较为复杂,重量相对较大,维修和保养难度较高;且存在漏液的风险;整体电池组还是裸露在空气中,无法解决电池短路等其他原因造成的热失控。
浸没式液冷电池储能系统的优点主要归结为四点,一是彻底解决电池消防问题,在电池过充过放、短路的情况下均不发生热失控,某一电池出现问题,热量可以很快传递到周围液体中,对相邻电芯影响小,并且冷却液也有灭火作用,不会导致起火、热蔓延。二是冷却液直接与电芯进行热量交换,大幅提升了传热效率以及运行温度一致性,使得不同区域之间的电池温差以及电芯自身的温差较小,提高电池可用容量和循环寿命,本质上降低了电池系统的使用成本。三是提高储能系统箱体积能量密度,解决了在储能电站建设用地受限条件多的情况下的占地使用问题。四是采用集中式冷却技术,提高冷却效率,降低能耗。其主要缺点是制造成本高,维护难,维护成本高;重量能量密度低,对于电动车辆来说,不太适用。
3 浸没式冷却的关键技术
3.1 冷却介质
冷却介质的选择是浸没式冷却系统设计中最为重要的一个环节,要既具有良好的热传导性能,又能满足电气绝缘要求、化学稳定性高、与电池组内各组件材料兼容性好。
主要关注下面几个参数:
(1)高比热容和高导热系数:主要作为冷却用,导热性要好,热容要大,是基本条件。
(2)粘度:粘度直接影响后期整个流场的设计和冷却效果,对于设备的可靠性也会造成直接的影响,在流程设计的时候,粘度增加一倍,系统的循环压力就需要增加一倍,这对系统的机械结构就会提出完全不一样的要求,而且考虑到液体材料的热胀冷缩,如果系统设计不当,极易导致后期系统压力的升高导致电池箱体或者柜体的变形,这也极易被设计者所忽视。
(3)材料兼容性:也是介质选择的重中之重,冷却液对锂电池系统的材料兼容性友好,即与直接接触的材料无腐蚀作用,电池包内各种材料多达40种,这里面还有很多的胶,塑料,聚氨酯材料,这些基本上对于有机溶剂都比较敏感,如果材料发生失效,基本上等同于最终硬件的失效,所以,对于介质与材料兼容性,这个是不容妥协的,需要经过完整的验证。
(4)化学安全性:也是一个非常容易被忽视的一个点,不仅是其本身及使用过程中不能对人体产生危害,冷却液还应具有环保性,包括零臭氧消耗潜能值(ODP)和低全球变暖潜能值(GWP)。
(5)介质老化性能:作为常规的有机介质,其性能随着其老化而变化,比如粘度,电气绝缘性等,需要通过加速模拟介质老化,之后评估其老化后性能的衰减来看是否可以支持10-15年的使用寿命。
(6)安全维护相关性能:主要有介质的热膨胀系数、吸水性、饱和蒸汽压、挥发性、低凝固点等。电池工作温度波动区间相对比较大,介质的膨胀系数就直接决定了后期系统使用压力的波动,压力的变动可能引起箱体变形、泄露等,另外介质本身的吸水性也尤为重要,含水量增加,电气绝缘性下降,挥发性强,对于维护、环保等方面带来严重影响
(7)电气绝缘性和闪点:冷却液应不导电,即低介电常数,是最基本的要求,这也大大限制了介质的选择范围和参数边界,现在好多要求介质的击穿电压是60kV。应 不易燃或高闪点,闪点与粘度是相反的关系,粘度大,会对流场设计带来难度。
曾少鸿等人将浸没式热管理系统所使用的冷却液总结为5类:电子氟化液、碳氢化合物、酯类、硅油类、水基类,其物性参数见表2。
表2 浸没式冷却液的物性参数

① 1 cSt=10-6 m2/s。
表2 (续) 浸没式冷却液的物性参数

(1)电子氟化液
电子氟化液包括氢氟醚(HFE)和氢氟烯烃(HFO)。HFE和HFO是高ODP、高GWP化合物的第三代替代品,具有不破坏臭氧层、低GWP的绿色属性。鉴于电子氟化液表现出的低介电常数、材料兼容性和不易燃安全性,在电池热管理领域受到关注。对于材料兼容性,美国3M公司的电子氟化液可与常见的金属、塑料和橡胶相容,这些材料是电池热管理系统中应用的代表性材料,但针对电动汽车行业和储能行业中使用的特定材料,还需进行更多的材料兼容性验证。
部分电子氟化液可进行气液相变冷却,沸腾吸收潜热可稳定控制电池在安全温度中运行,适用于电池极端快速充放电工况,对减小电池本体温差和动态负载条件下的温度波动有较大优势。目前缺少电子氟化液对电池寿命性能影响的系统研究,以及在实现大规模应用上存在问题,如材料成本和回收处理。此外,电子氟化液的密度比水高40%~60%,导致电池模组重量的增加,在电动汽车、飞行器等移动场景使用会增加动力负载
(2)碳氢化合物
碳氢化合物包括矿物油和合成碳氢化合物油。其中,矿物油由石油分馏提炼制成,是环烷烃、链烷烃和芳香烃的混合物,具有低介电常数、良好的导热性能、低黏度和低成本等特性。矿物油是目前使用最广泛的介电流体,如在电力变压器领域,作为冷却介质和绝缘介质已有超过100年历史。尽管矿物油具有良好的温控性能,但矿物油的生物降解性不超过30%,发生泄漏会对环境造成影响,并带来繁重的故障处置和清理工作。相比矿物油,合成碳氢化合物油更加安全可靠。碳氢及有机硅类冷却液虽然不具有很强的刺激性气味,吸入性危害小,但大都具有闪点、有易燃易爆的不稳定性。
珠海长先新材料科技股份有限公司自主研发的碳氢类CXCH-220浸没式冷却液,安全环保、高效节能、制冷性好、适应性强、灌充方便等突出的优势,正成为液冷数据中心、超充、储能新能源电池等行业的新鲜血液,其ODP及GWP值均为零,无温室效应;凝固点低,蒸发潜热更大,单位时间内降温速度更快;分子量小,流动性好;良好的惰性和对金属和橡胶均无腐蚀性,具有良好的材质兼容性,无毒性。已开始应用于浸没式工商业储能设备和静止浸没式工商业储能设备。
(3)酯类
酯类作为变压器中矿物油的替代品,因其绝缘性能、生物降解性、高闪点、低成本受到电力行业的关注和应用。酯类可分为天然酯和合成酯。天然酯是从植物油里提取而来的甘油三酯,合成酯是经酯化反应生成的化合物。合成酯比天然酯具有更好的氧化稳定性。酯类在电力电子设备的研究与应用日益成熟,然而尚未有公开的研究使用酯类去冷却锂电池。
(4)硅油类
硅油是聚二甲基硅氧烷(PDMS)与二甲基硅氧烷和西甲硅氧烷的混合物,因其无毒、高润滑性和稳定成膜等独特性能,广泛用于润滑剂、电绝缘体、消泡等场合。因其绝缘性、适宜的温度使用范围和良好的导热性能受到浸没式冷却领域的关注。不同类型的硅油黏度不同,这取决于分子量和聚合物的长度,增加硅油的分子量导致聚合物链长增加,从而使黏度增加。酯类和硅油类在电池冷却中的应用研究相对较少。
(5)水基流体
去离子水与水乙二醇溶液、纳米流体等水基流体具有较高的冷却能力和低廉的成本。纳米流体是将高导热的纳米级颗粒添加到基础流体中形成的一种具有高导热率的复合液体。纳米流体的导热率与纳米颗粒的种类和浓度有关,纳米颗粒可以是金属或金属氧化物等材料。研究表明在水乙二醇溶液中加入体积分数0.5%氧化铝纳米颗粒时,纳米流体的导热系数增加超过0.05 W/(m·K)。
但这类高导热率的水基流体本质上不属于介电流体,因此在应用于锂电池浸没式冷却领域时,亟需解决电绝缘问题。为此,研究学者提出多种解决方案,包括绝缘涂层,硅胶密封,优化结构设计等。目前浸没式系统采用水基流体的还没有。
3.2 液冷箱体及流道设计
液冷箱体及内部流道根据一次、二次冷却侧的冷却液的不同,主要分为两种方式:
(1)一次侧与二次侧采用不同的冷却系统
如专利 202321312320.1,电池包箱体内容纳有冷却液,电池浸泡在冷却液中,电池之间穿插许多散热管,连接到电池箱上部的散热装置,冷却液内的热量传递到的散热管,再到电池包上方散热装置。如图所示,优点是电池箱内部温度均匀性好,箱体内部可以采用相变材料等,不用考虑液体流动造成的影响,缺点是体积大,成本高,密封麻烦。

专利202322082233.8,将电池之间的散热管换位热管,效果更好。专利202210766219 .7提出,电池模块浸没于充满惰性冷却液的电池箱内,再在电池模块上设置装有低沸点冷却液的探火管,在电池正常运行时,提高电池箱均温性、传热效率;在热失控时,低沸点冷却液与 惰性冷却液两种介质可协同抑制热蔓延(局部潜 热→显热→潜热),提高传热能力,减少热蔓 延损失。同时,这种组合式液冷电池箱,能有效减重,提高空间利用率以及应用场景。
(1)一次侧与二次侧采用不同的冷却系统
电池包的冷却液进出口不可能开得很大,液体在内部的流动和流道设计、进出口设计等有很大关系,箱内电池通常排布的比较满,还有各种部件,对流体的流动会造成较大影响。由于被冷却物体的形状和热分布往往不均匀,流道的设计需要考虑如何适应这种复杂性,要通过数值模拟和实验验证等手段不断优化流道布局。不同的应用场景对流量和流阻的要求不同,需要根据具体情况进行精细的设计。
设计流道布局时,要确保冷却介质能够均匀地流经储能系统的各个部位,避免出现局部过热的情况。可以采用多通道、分布式的流道设计,增加冷却介质与发热部件的接触面积。流道的形状和尺寸应尽量减小流动阻力,以降低泵的功率。采用流线型的流道设计,避免出现急转弯、狭窄通道等容易产生流阻的结构。流道设计还需考虑后期的维护和检修需求,方便对冷却系统进行清洗、更换冷却介质和检查故障等操作。可以设置可拆卸的流道部件或预留检修口。
结构与流道的创新可以提高冷却性能,大多数是在电池箱内增加扰动,采用分流板、挡流板或者扰动装置等。如专利202320843904.5,在电芯和电池箱上盖之间设置一个扰流空腔,专利202310784529.6、专利202022157035 .X在进液口和电池之间设置一个均流板,均流板通液孔处再设置导流片,来提高加热/冷却效率及均温性。

Tan等提出多层结构和交叉流动配置的流道,用硅胶分隔出多层流道,最大温差和温度标准偏差可分别降低18.1%和25.0%。Ezeiza等针对软包电池设计了模块化的单元。Le等提出一种新型的歧管浸没式冷却结构。使用歧管和挡板形成的射流冲刷电池表面,具有较高的局部对流传热系数,同时指出应削弱不利于传热的涡流。Wang等提出一种浸没式耦合直接冷却的方案。电池浸没在介电流体中,与介电流体接触的直冷管用来带走热量。这种设计可以避免使用复杂的二次回路来冷却介电流体。也有将消防、安全监测等与浸没式液冷装置结合起来,如专利 202111663031 .1,冷却液和消防液采用相同的介质,将冷却系统与消防系统相结合,节省成本。
3.3 热管理策略
温度监测与控制:在储能系统中设置温度传感器,实时监测各个部位的温度变化。根据温度监测结果,调整冷却介质的流量、流速或温度,以实现精确的温度控制。建立温度控制系统,采用自动控制算法,如 PID 控制等,确保储能系统在安全的温度范围内运行
热平衡设计:考虑储能系统在不同工作状态下的热负荷变化,设计合理的热平衡方案。例如,在充电和放电过程中,热负荷可能会有所不同,需要根据实际情况调整冷却策略。利用热交换器等设备,将储能系统产生的热量转移到外部环境中,以维持系统的热平衡。
3.4 安全与可靠性设计
压力控制:冷却系统中的压力变化可能会影响流道的密封性和冷却效果。设置压力传感器和安全阀等设备,对冷却系统的压力进行监测和控制,确保在安全范围内运行。定期检查压力设备的工作状态,保证其可靠性。
密封性:要确保液冷箱和流道的密封性,特别是在高压、高温或有振动的环境下,密封难度更大。任何泄漏都可能导致系统故障、环境污染甚至安全事故。液冷箱的设计要尽可能减少各种接口,采用一体成型的电池箱是较好的选择,线缆接口、液体进出口等要考虑选择较高耐压条件下的密封,大多数情况下电池包放置高度不同,采用同一个液冷管路系统,接口处承受的压力不同。
检测方法:针对浸没式电池系统需要有一些特殊的检测手段,如液体压力、泄露情况等
故障诊断与预警:建立故障诊断系统,对冷却系统的运行状态进行实时监测和分析。当出现异常情况时,能够及时发出预警信号,以便采取相应的措施进行处理。制定应急预案,在冷却系统发生故障时,能够迅速采取有效的措施,保障储能系统的安全。
4 浸没式液冷系统的应用研究
4.1 对电池组性能影响研究
主要集中在对电池使用过程中的温升、温度均匀性、安全性方面的影响以及系统寿命的影响等。
Wang等综述了不同的电池预热技术,根据热量传递路径的不同可分为外部加热和内部加热,并指出外部加热中的液体浸没式预热更具潜力,因其有更高的传热系数,更均匀的温度分布和更快的升温速度。
Dubey等用196个21700圆柱电池的浸没式模型和冷板式模型分析放电倍率和冷却液流量对冷却液压降、最大温度、模组温差和热导率的影响。研究表明,2 C时浸没式系统的最大温升约为冷板式系统的50%。在特定的冷却液流量下,浸没式的热导率比冷板式高2.5~3倍,而冷板式的压降高15~25倍。值得注意的是,浸没式电池在长度方向上温差小,而冷板式电池在半径方向上温差小。Wu等对比浸没冷却和间接冷却的840个18650电池大模组系统,浸没式系统的质量和体积集成率是间接冷却系统的1.1和1.5倍,而最大温升和最大温差仅20%~30%。
Jithin等在4S1P圆柱电池上对比了矿物油、AmpCool AC-100和去离子水的冷却效果。研究发现对于3 C放电,去离子水更有效地将温升限制在2.2 ℃以下,矿物油和AmpCool AC-100的热性能相当,但后者在0.05 kg/s的质量流量下泵功减少76.43%。Satyanarayana等提出低成本介电流体(矿物油、热敏油)可以替代高成本流体(Novec、AmpCool)。
热失控是锂离子电池安全问题的核心,发生时会在电化学行为和热行为上表现出一系列的连锁反应,温升速率急剧升高,并通常伴随着冒烟、起火等现象。另外,如果不能有效阻断模组内某一失控单体,将会触发周围电池发生热失控,造成多米诺骨牌效应而造成极大危害。浸没式冷却对锂电池的热失控具有显著的抑制作用,相关研究如表3所示:
表3 浸没式热失控实验研究汇总

在锂电池热量积聚初期,介电流体可以吸收大量热量,防止或延缓电池升温到热失控触发温度。若电池发生热失控,副反应产生的气体导致电池外壳开裂,介电流体可以第一时间淹没正负极,阻止正负极发生进一步的短路反应,阻止可燃气体与氧气接触,有效抑制燃烧事件发生。同时阻止热量向周围电池传导,防止热失控的传播。对于热量积聚初期,Li等分别使用五种碳氟化合物冷却受热的锂电池单体,电池最高温度均远低于热失控触发温度,未发生热失控。对于热蔓延的阻断,Zhou等使用沸点49 ℃的Novec 649冷却软包电池组,其中一个电池用过充触发热失控。触发电池仅在很短的14 s内温度超过60 ℃,最高达到183.9 ℃,相邻电池未发生热失控。对于热失控发生时,Zhao等使用E5 TM 410冷却方形电池模组,加热触发电池模组发生热失控,实验过程中不起火、不爆炸、只有烟雾。
另一方面,介电流体的火灾行为需关注。李雨泽在变压器油冷却的锂电池热失控实验中,发现变压器油高温分解产生少量的可燃气体,包括甲烷、乙烷和氢气等。Hellebuyck等对矿物油、硅油和酯油进行火灾风险评估,结果表明硅油的单位面积热释放率最低。对于后续浸没式系统安全研究,需深入探究各式介电流体的火灾特性,并进行电池组小规模实验和大规模实验来全面评估火灾风险。
4.2 浸没式冷却的应用
相比空气冷却,浸没式冷却的电池生命周期成本降低了27%,碳足迹减少了25%。然而浸没式系统存在介电流体成本高、高黏度流体泵送功率高、电池系统重量增加等问题。
针对电动车用的浸没式电池系统,主要是采用浸没式液冷系统快速散热的特点,应用于大功率电池系统,实现快充及大功率放电。国内最早进行浸没式液冷电池组研究的是微宏公司,其开发的STL3.0电池模块,内部采用绝缘冷却液保证模块整体热量均衡,电池箱采用铝合金,依靠铝合金本身热导性散热,在极端情况下能够快速隔绝失控点,抑制电池组热失控,极大地降低了车辆事故时电池系统的安全风险,该电池箱已广泛应用于电动大巴车上。台湾Xing Mobility公司推出浸没式冷却电池系统IMMERSIO XM25,将电池组与电池管理系统和主动安全模块相结合,主要应用于大电池的商用车,可以1 C充电和1.67 C放电,使用寿命超3000次循环。法国Exoes公司可为各种形状的电池开发多种浸没式架构的电池系统,快速充电耗时不到10分钟,并且能阻止热失控传播。法国TotalEnergies公司将浸没式电池冷却技术应用于公路车,用浸没式方案取代沃尔沃XC90插电式混合动力车中的电池冷却系统,冷却能力提高了7倍,车辆重量减少4%,成本降低5.6%。
国内目前主要的应用研究主要集中于储能电站应用,南方电网做了许多示范性项目,2023年3月全球首个浸没式液冷储能电站——南方电网梅州宝湖储能电站正式投入运行,该电站采用预制舱式结构,每个电池舱容量5.2 MWh,电池温升不超过5 ℃,不同电池温差不超过2 ℃。南方电网宝塘电网侧独立电池储能站,是粤港澳大湾区最大的新型储能电站,也是我国首个9条技术路线一站集成的锂电池储能站,易事特集团承建了其浸没式舱级管理液冷储能系统设备集成。
