基于HOMO描述符的数据驱动添加剂探索用于高性能水系锌电池
研究简介
由于界面不稳定和电荷转移失控,枝晶生长和寄生反应严重阻碍了水系锌离子电池的发展。本文报道了一种机器学习加速的添加剂筛选策略,该策略建立了一个预测框架,将最高占据分子轨道(HOMO)能级与Zn2+的吸附和还原行为联系起来。一个可解释的机器学习模型(自适应增强)在精选的分子数据集上训练,在HOMO预测中实现了高精度(均方误差=0.2977,皮尔逊相关系数=0.8032)。在该模型的指导下,4-二甲氨基吡啶被鉴定为一种高性能添加剂,它可以通过减缓界面电荷转移并通过质量传输和沉积之间的动力学匹配来缓解局部离子饥饿,从而抑制锌枝晶的形成。此外,4-二甲氨基吡啶有效地排除了界面水分子,显著抑制了寄生反应。因此,锌负极具有较高的沉积/剥离可逆性,在1600次循环中平均库仑效率高达99.85%。0.3AhNaV3O8·1.5H2O|Zn软包电池可稳定循环70天,250次循环后容量保持率为73%。这项研究开创了机器学习与界面电化学的结合,为添加剂的发现和电解液的设计提供了一种可推广的方法,并为在水性体系中实现无枝晶金属负极树立了新的典范。
图文导读

图1. 定量结构-性能关系阐明。a)机器学习驱动的电解液添加剂筛选示意图。b)HOMO与累积电镀容量之间的二次多项式拟合。c)AdaBoost训练过程示意图和d)相应的预测性能。e)测试集中按预测HOMO能量(从高到低)排序的分子。f)不同特征之间的皮尔逊相关系数。g)特征重要性的SHAP值分析.

图2. 最佳电解液添加剂的预测和表征。a)前线轨道能级和b)具有不同功能团的吡啶衍生物的静电势分布。c)H2O和DMAP在Zn晶面上的吸附能。d)在ZSO和ZSO-DMAP电解液中浸泡72小时后的Zn箔的高分辨率N1sXPS。e)ZSO和ZSO-DMAP电解液中Zn电极的双电层电容。f)DMAP吸附赋予的整体动力学平衡示意图。

图3. 优先吸附使Zn/电解液界面达到动力学平衡。a)ZSO和ZSO-DMAP电解液中Zn电极的交换电流密度。b)不同电解液中Zn|Zn对称电池的电化学阻抗谱曲线。c)原位EDH表征示意图。d)不同电解液中不同沉积时间的Zn/电解液界面原位EDH曲线。e)不同电解液中Zn负极表面(100×100μm2)电场分布的有限元模拟。f)在不同电解液中电沉积过程中Zn负极电流密度均匀性的变化。

图4. DMAP调控的Zn负极的电化学和界面稳定性。a)原位拉曼表征示意图。b)ZSO和c)ZSO-DMAP电解液中电沉积过程中电极/电解质界面的原位拉曼光谱。d)不同电解液中Zn|Cu电池的循环伏安曲线。e)不同电解液中Zn|Zn对称电池的计时电流曲线。f)ZSO和ZSO-DMAP中Cu基底上Zn电沉积的SEM图。g)Tafel图和h)不同电解液中的差分LSV曲线。i)在不同电解液中电镀/剥离过程中的原位差分电化学质谱测试。

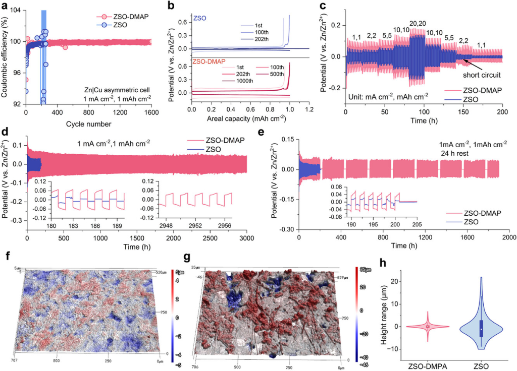
图5. ZSO-DMAP电解液中Zn负极的电化学性能。a)Zn|Cu非对称电池在1mAcm−2、1mAhcm−2下的库仑效率和b)不同循环的相应电压曲线。c)不同电流密度和面积容量下Zn|Zn对称电池的倍率性能。d)Zn|Zn对称电池在1mAcm−2、1mAhcm−2下的长期循环稳定性。e)使用不同电解液对Zn|Zn对称电池进行循环和搁置的间歇测试。f)ZSO-DMAP和g)ZSO中循环100小时的Zn负极的CLSM图,以及h)相应的表面粗糙度分布。

图6. NaVO|Zn全电池的电化学性能及实际演示。a)不同电解液的NaVO|Zn全电池循环伏安曲线。b)NaVO|Zn全电池在1Ag−1下的长期循环性能。c)NaVO|Zn全电池的自放电测试曲线。d)0.3Ah软包电池的循环稳定性和e)不同循环对应的电压曲线。f)采用ZSO-DMAP电解液的1.2Ah级软包电池的循环稳定性。g)软包电池和机器狗的数字图。h)机器狗操作过程中软包电池的电压和电流曲线.
研究结论
本研究通过将机器学习引导的添加剂筛选与机械电化学验证相结合,建立了一种数据驱动的设计范式,用于稳定水系锌离子电池中的锌金属负极。通过分子描述符与实验性能的统计相关性,HOMO能量成为添加剂功效的预测描述符,从而可以快速确定DMAP是最佳候选者。DMAP通过调节EDL并在离子传输和界面氧化还原反应之间建立动力学平衡,有效地重建了锌-电解质界面微环境,从而消除了离子饥饿区并抑制了枝晶生长。由此产生的均匀锌电沉积提供了前所未有的循环稳定性,对称电池可运行超过3000小时,非对称电池在1600次循环中仍能保持高CE。因此,0.3Ah级软包电池表现出70天的运行耐久性和超过73%的容量保持率。这些发现不仅强调了通过分子工程调控界面化学的变革性影响,而且为电解质设计提供了可推广的框架,为加速先进电池化学的发现和部署提供了新的方向。
