基于插层主导的Bi2TiO4F2钙钛矿电极用于水系钠离子超级电池

研究简介

本研究系统地考察了Aurivillius型钙钛矿Bi₂TiO₄F₂(BTOF)在不同电解液体系中的电化学行为,重点阐明其在1mol/LNa₂SO₄水溶液电解液中的储能机制,并进一步构建了一种新型水系钠离子超级电池(ASSCB)。结果表明,与1mol/L(NH₄)₂SO₄相比,BTOF在1mol/LNa₂SO₄中表现出更优异的电化学性能,这主要归因于Na⁺在1mol/LNa₂SO₄中更优的溶剂化结构、更低的脱溶剂化能垒以及更高效的界面电荷转移,这些结论均通过理论模拟和计算得到证实。通过非原位/原位物理化学和电化学技术,发现BTOF在1mol/LNa₂SO₄中的储能行为涉及一种混合机制,该机制以可逆的Na⁺嵌入/脱嵌为主导,并伴有SO₄²⁻界面吸附/脱附和材料转化反应等次要过程。通过利用BTOF电极(作为阳极或阴极)与活性炭-Na3V2(PO4)2F3@C(NVPF@C-AC)阴极或活性炭-NaTi2(PO4)3@C(NTP@C-AC)阳极的协同赝电容-电容-电池储能特性,构建了具有综合性能优势的新型ASSCB器件(BTOF//NVPF@C-AC和NTP@C-AC//BTOF)。这项工作深入研究了一种新型Aurivillius型钙钛矿电极材料在水系钠离子存储中的应用,并深入理解了其复杂的储能机制,为先进的水系储能系统提供了一种新思路。

图文导读

图1. a)XRD图谱,b)XRD数据的Rietveld精修,c)BTOF粉末的EDS(插图为元素叠加图),d)SEM映射,e,f)SEM,g,h)TEM,i)HRTEM,以及j)SAED。

BTOF在1mNa2SO4和(NH4)2SO4中的性能:a)GCD曲线比较,b)比容量和库仑效率,c)循环性能,d)活化奈奎斯特图,e,f)不同扫描速率下的CV曲线,g,h)lgi-lgv曲线,i,l)2、5和10mVs−1扫描速率下赝电容和扩散控制过程的百分比贡献,以及j,k)2、5和10mVs−1扫描速率下的赝电容和扩散控制贡献。

图3. BTOF在1MNa2SO4和(NH4)2SO4中:a,b)RDF曲线,c)MD模拟图和溶剂化结构模型,d)差分电荷密度图,以及e)界面模拟图。

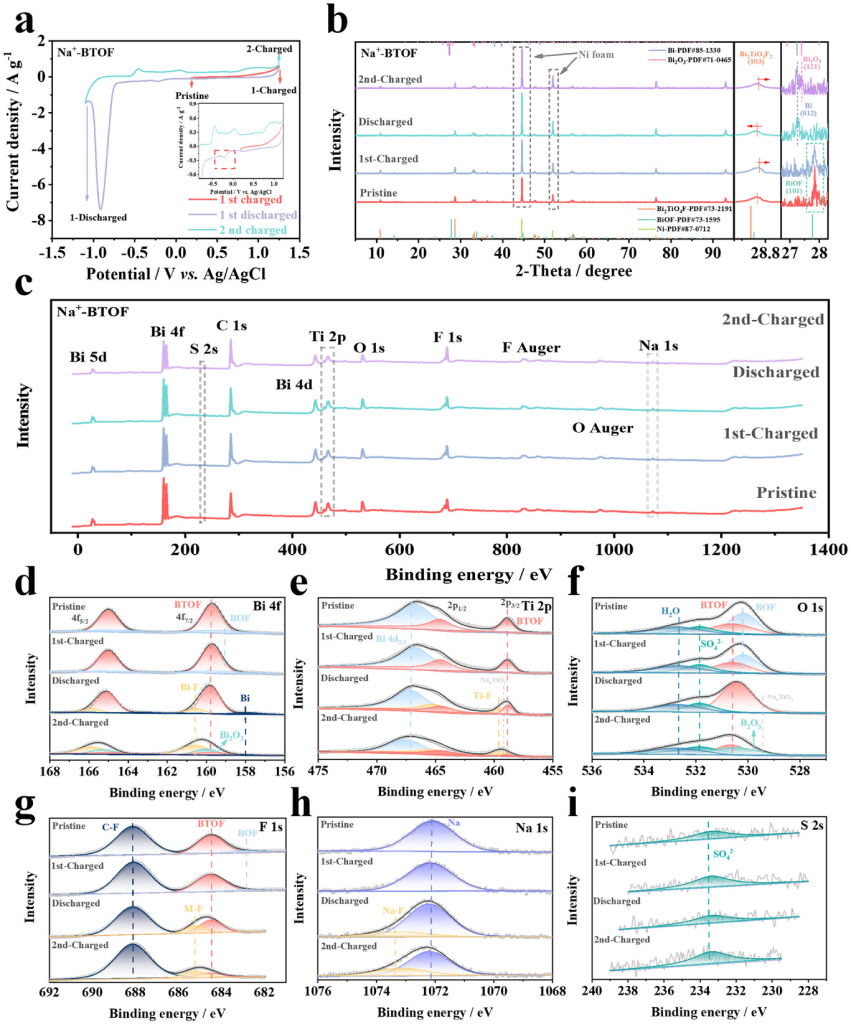
图4.a)非原位测试样品的典型CV图像,BTOF电极在四个不同的电位点:b)非原位XRD图谱,c)全光谱扫描,d)Bi4f,e)Ti2p,f)O1s,g)F1s,h)Na1s,以及i)S2s的BTOF。

图5.在10mVs−1的CV循环的前三个段落中,BTOF电极在指定的特定充放电状态下的非原位TEM、HRTEM和SAED图像:a–c)开路电压充电至1.25V状态,d–f)放电至-1.1V状态,g–i)充电至1.25V状态。

图6. 使用原位电化学石英晶体微天平(EQCM)对1mNa2SO4电解液中的BTOF电极进行表征:a)原始EQCM频率数据,b)扫描速率为10mVs−1的前三个连续循环伏安(CV)循环,c)Δm曲线,d)ΔQ曲线,e)Δm和ΔQ之间的关系曲线;(e)各阶段对应的放大图:f)第一阶段:从开路电压到1.25V的首次充电,g)第二阶段:从1.25V到-1.25V的首次完全放电,h)第三阶段:从-1.25V到1.25V的第二次完全充电。

图7.在1M硫酸钠水溶液中,对单电极AC、NVPF@C和NVPF@C-AC进行测试:a)比较扫描速率为30mVs⁻¹时的循环伏安曲线;b)比较电流密度为1Ag⁻¹时的恒电流充放电曲线;c)比较比值图(包括库仑效率)。三种器件结构(BTOF//AC、BTOF//NVPF@C和BTOF//NVPF@C-AC):d)比较扫描速率为10mVs⁻¹时的循环伏安曲线;e)比较电流密度为1Ag⁻¹时的恒电流充放电曲线;f)各种电化学性能参数的雷达图;g,h)循环性能曲线。

图8. 单电极NTP@C-AC、NTP@C、AC在1M硫酸钠水溶液中的性能:a)扫描速率为10mVs⁻¹时的循环伏安曲线对比;b)电流密度为1Ag⁻¹时的恒电流充放电曲线对比;c)对比比值图(包括库仑效率)。三种器件结构(BTOF//AC、BTOF//NVPF@C、BTOF//NVPF@C-AC):d)扫描速率为30mVs⁻¹时的循环伏安曲线对比;e)电流密度为1Ag⁻¹时的恒电流充放电曲线对比;f)各种电化学性能参数的雷达图;g、h)循环性能曲线。

研究结论

本研究揭示了层状钙钛矿BTOF在1MNa₂SO₄水溶液中优异的电化学性能优于(NH₄)₂SO₄的原因在于Na⁺的脱溶剂化能垒更低,比NH₄⁺低3.5eV。基于XRD、XPS、TEM和EQCM等综合表征手段,BTOF在1MNa₂SO₄水溶液电解质中的储能机制主要由Na⁺的嵌入/脱嵌主导,并辅以阴离子吸附和相转化。结合非对称超级电容器(ASCs)的长循环寿命和原子电池(ABs)的高容量,构建了新型非对称超级电容器(ASSCBs),以整合这些性能优势。本研究通过动力学分析、阳离子溶剂化结构的理论计算以及电极-电解质界面相互作用的研究,阐明了性能差异的根本原因。本文采用多种非原位表征和原位电化学技术,研究了BTOF在中性电解液中的Na⁺存储机制,并制备了一种具有综合性能优势的新型储能器件(ASSCB)。这项工作为开发中性电解液电极材料及其在储能系统中的应用提供了新的思路。