利用高熵效应解锁水系钾离子电池的聚阴离子型材料
研究简介
水系电池电极材料的探索主要遵循基于有机电解质体系的既定原理和设计策略。然而,这种传统方法面临着固有的局限性。尽管钒基聚阴离子材料(例如Na3V2(PO4)3)对于基于有机电解质的碱金属离子电池而言极具吸引力,但它们在水系钾离子电池中的应用仍未得到充分开发,这可能是由于其阳离子电活性有限且溶解难以控制。在此,我们通过高熵策略,在钒基聚阴离子材料中实现了可逆且稳定的水系钾离子储存。与传统聚阴离子电极中的相变机制不同,原位光谱表征揭示了熵调控聚阴离子电极中的固溶过程,这一过程由钾离子吸收过程中空间位阻的降低所促进。飞行时间二次离子质谱和密度泛函理论模拟进一步证实了熵调控聚阴离子正极材料Na+/K+迁移势垒和溶解度的抑制。因此,高熵钒基聚阴离子正极材料即使在稀水系电解液中也表现出良好的水系钾离子电池应用前景,实现了98.7%的超高初始库仑效率、36C下的倍率性能以及高达3500次的优异循环耐久性。这项研究揭示了有机和水系电解液体系之间的电荷存储间隙,并为在水系环境中激活其他材料的电活性提供了新的思路。
图文导读

图1.NVP和HENVP-1的结构模拟和表征。(A)HENVP-1的XRDRietveld精修和晶体结构。(B)NVP和HENVP-1的更精细放大图。(C)获得了NVP和HENVP-1各键的积分COHP值。(D)NVP和HENVP-1的VK边XANES谱。(E)NVP和(F)HENVP-1的总DOS和投影元素DOS。(G)HENVP-1的V2pXPS拟合谱。

图2.HENVP的合成及形貌表征。(A)不同熵的HENVP示意图。(B)SEM图;(C)HENVP-1的HAADF-STEM图像及相应的EDS元素图。(D,E)沿[221]和[010]轴的HRTEM图及相应的FFT图;(F,G)HENVP-1的原子应变分布。

图3.APIB的电化学性能。(A)NVP和(B)HENVP-1在0.9C(1C≈59mAg–1)下的充放电曲线。(C)HENVP-1在0.9至36C下的充放电曲线。(D)HENVP-1、HENVP-1.25和HENVP-0.75的倍率性能。(E)9C下的循环性能。(F)0.7MK2SO4的MD模拟快照。(G)通过MD模拟获得的不同电解质中K+–O的径向分布函数和配位数。(H)K+–SO42–、K+–CH3COO–、K+–NO3–和K+–H2O的计算结合能。(I)所有样品电化学性能的雷达图。(J)HENVP-1和已报道的APIB正极材料的倍率性能。

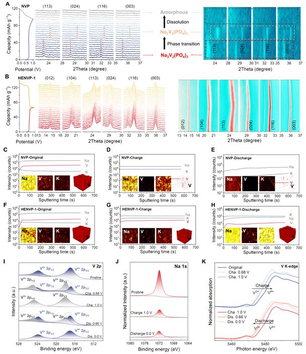
图4.K+储存机制和结构演变。(A)NVP和(B)HENVP-1的原位XRD图谱。(C-E)NVP和(F-H)HENVP-1在不同状态下的TOF-SIMS元素深度剖面、相应的映射结果和3D图像。(I)HENVP-1在不同状态下的V和(J)Na的非原位XPS光谱。(K)HENVP-1在充电和放电状态下的非原位XAFS光谱。

图5.电子结构和离子迁移能垒分析。(A)示意图,说明NVP和HENVP-1之间不同的钾离子存储机制。(B)NVP和HENVP-1的3D电荷差异和(C)2D电荷差异。(D)钠离子和(E)钾离子的扩散路径及相应的迁移能垒。
研究结论
本研究展示了高熵策略在提升钒基聚阴离子正极(用于APIB)性能方面的潜力。通过采用高熵HENVP,我们实现了晶格间距的扩大和结构稳定性的增强,从而实现了K+离子在稀电解液中可逆且稳定的嵌入/脱出。与传统的聚阴离子正极相变机制不同,HENVP-1表现出体积变化极小的固溶反应机制。此外,我们还鉴定出了一种高度可逆的V3+/V4+氧化还原对和低溶解度结构,进一步提高了聚阴离子正极的稳定性和性能。最终,HENVP-1实现了高容量,初始库仑效率高达98.7%,并在3500次循环后保持了88.4%的容量保持率。值得注意的是,HENVP-1//PTCDI全电池在1000次循环中表现出稳定的循环性能,容量保持率高达91.2%。这种高熵策略为解锁 APIB 的先进电极材料提供了新颖的概念和宝贵的见解。
基于场流竞争模型,我们将电流密度、溶剂极性和施加电位对界面溶剂化动力学的调控作用分离。电流密度调节Li+的流动,而溶剂极性和施加电位则控制界面电场强度。在多阶段演化过程中,界面耗尽阶段Li+的粒子数减少,Li+–PF6–相互作用减弱,不利于形成富无机CEI。为了解决这个问题,我们设计了一种分阶段活化方案,该方案修改了耗尽阶段的充电方案,有效地减轻了其对CEI形成的不利影响。TOF-SIMS表征证实,该方法促进了富无机CEI的形成,抑制了电解质分解和过渡金属溶解,并显著提高了电池性能。除了优化活化方案外,场流竞争模型还启发了更广泛的界面设计策略,以缩短耗尽阶段。例如,可以采用具有优先吸附特性的电极表面涂层或添加剂来缩短Li+/PF6–耗尽界面状态的持续时间,从而为在高压工作条件下构建阴离子衍生CEI提供了一种通用方法。总体而言,本研究提出了调节界面溶剂化结构的新理论框架,同时为下一代电化学储能装置中的电解质工程和界面设计提供了有价值的指导。
